热搜第一!每生一个孩子发5万,你怎么看?
百度热搜第一
众多网友纷纷表示“慕了”
“还招人吗?”

不过也有网友表示
现在生孩子不是5万块就能解决的
并不会因为公司福利
而改变生育想法


对此,你怎么看?
这些企业也鼓励员工生育
此前,也有一些企业主动提高员工生育福利。
2023年5月31日,上市公司侨银股份发布《关于提高员工生育福利的通知》,侨银股份将为公司新生育员工报销其子女0至3周岁期间的奶粉、纸尿裤等日常花费,承担新生二孩员工的公立幼儿园学费,给予生三孩员工一次性奖励10万元。

▲来源:侨银股份官微
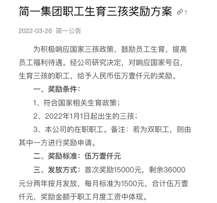
2022年3月,广东企业简一集团发布内部公告,决定对生育三孩的职工,给予人民币51000元奖励。

2022年1月,农牧业上市公司大北农宣布,将在企业内部奖励生育,员工生育第一孩获奖3万元,第二孩能获奖6万元,第三孩获得9万元。以此计算,一个三孩家庭可以从公司获得18万元的奖励。在产假方面,第一胎在国家标准上加一个月,第二胎加三个月,第三胎加12个月。
对此,你怎么看?