中国最多校区的大学:北京联合大学!选什么专业好?
今天和大家介绍的这所大学,号称是中国最多校区的大学:北京联合大学!之所以有这么多校区,原因在于这所大学,是由清华、北大等36所大学分校联合而成!北京联合大学,是中国高校发展合并史中的一所标志性大学,如果你选择这所大学,但不了解这所大学的校区,等你上了大学之后,可能发现,你虽然读的是北京联合大学,但可能离北京很远!
今天这篇文章,我们集中理一理这所大学的历史、校区!给大家选择这所大学一些参考。
一、北京联合大学的历史及校区分布
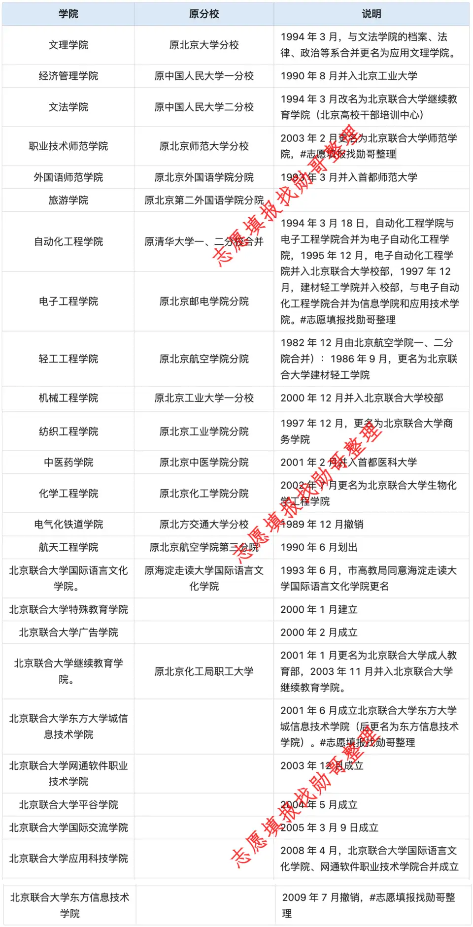
简单地来说,这所大学有12个校区,17所学院,历史复杂,整理起来,脑负荷很大,为了让大家一目了然,特别制作成了一张表,供大家参考。#志愿填报找勋哥整理
1、北京联合大学各学院的历史变化

2002年4月,信息学院、应用技术学院、机械工程学院调整为4所学院:信息学院、机电学院、自动化学院和管理学院。2008年10月北京化工学校和北京市医药器械学校并入北京联合大学。
特别要说明的是,从2008年以来,这所联合大学在学院设置其实变化很大,又是一番分分合合的操作,具体历史这里就不做过多的展开,太复杂了。
2、目前学院与校区的分布
据2023年学校本科招生章程所述:学校现有11所高考招生学院,分布在北四环校区、工体北路校区、学院路校区、外馆斜街校区、红领巾桥校区、垡头校区、蒲黄榆校区。
上述信息,加上学校官网信息,形成以下信息表,仅供大家参考。

二、勋哥观点
1、北京联合大学,到2023年为止,一共有70个本科专业,涉及各门类的学科专业。
如何从中选择适合自己的专业,并且这个专业又是这所大学的特色优势专业,是摆在选择这所大学的考生面前最重要的问题。这所大学,办校历史相对于同层次院校,各校区的管理,也考验学校的管理层。建议大家选择这所大学,还是要多问问过来人,看看这所大学面上的宣传与实际的表现,哪些方面更对孩子未来的发展有利。
2、北京联合大学分分合合的历史本身,其实是中国高校发展的一个缩影,考生在选择大学时,千万要多留心一下学校的历史,绝不能只看学校名字,就做出选择。
36所大学分校组合而成的北京联合大学,你单看名字,是无法想像其复杂历史的。
3、历史的分分合合,在这所大学的专业变迁上,也能体现一二,而这种专业变化的幅度,也提醒着考生要注意选择这所大学时专业的选择一定要慎重。

上图数据表中,北京联合大学一共撤销了10个本科专业,新增了25个本科专业,这个变动幅度是非常大的,如果再加上最近停招的专业,北京联合大学专业变动是在选择专业时,一定要多加注意的。
总之提醒一点,在这所36所大学分校联合而成的大学中读书,你一定要多做一下功课!
后期,我会专门再写章,分析这所大学的优势专业,向大家提出我的个人建议