24款App被通报侵权,你家孩子在使用吗?
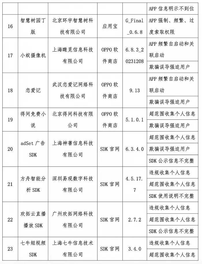
央广网北京1月16日消息(记者 冯仪) 近期,工信部组织第三方检测机构对群众关注的实用工具、本地生活、网络游戏等移动互联网应用程序(APP)及第三方软件开发工具包(SDK)进行检查。发现24款APP、SDK存在侵害用户权益行为。




图源(工信部官网)
谨慎授权APP获取各种权限,如麦克风、手机通讯录、相册、地址等重要权限要谨慎授予。
不随意连接陌生WiFi,一些不法分子将免费WiFi投放在公共场所,当用户连接后,他们就会通过认证页面、木马程序等手段获取用户隐私信息,从而带来安全隐患。
注册登录时谨慎提交个人信息,尤其是绑定身份证、银行卡,上传面部识别特征时,更需确认App的安全性。
谨慎向App内的第三方链接提供个人信息,也不要通过第三方链接或页面直接下载安装一些不明来源的App。
(来源:央广网)